APP的UI自动化测试框架及平台化探索,看完这篇就够了
- 2020-10-09 16:45:58
- 顾铮
- 转贴:
- 腾讯云开发者社区
- 18690
一、UI能解决什么问题?
- 重复性的功能测试及验证
- 避免疲惫操作时的人为测试遗漏
- 通过UI自动化操作获取其他测试数据的能力
二、UI的优缺点是什么?
在实际应用中,UI自动化可以帮助我们节省人工测试成本,提高功能测试的测试效率。
缺点也是比较明显,随着敏捷迭代的速度越来越快,UI控件的频繁变更导致控件定位不稳定,提高了用例脚本的维护成本,同时定位的不稳定导致用例的可信度降低。

- UI的应用场景
主要应用于冒烟测试、回归测试、Dailybuild等阶段。
- UI存在的意义
存在即合理,我们可以先看下软件测试的金字塔模型。

三、那么为什么需要做UI呢?
- 实施起来较容易:很多同学都有过这种经历,刚开始接触测试开发时,都是先接触UI的自动化。UI的框架比较成熟,容易上手,相关学习文档比较全面。实施起来一般都不依赖于源码,是比较容易落地的一种自动化测试手段。
- 覆盖范围广:此项是重点。UI上的一次操作的函数触发数量可能会非常多,点击一个按钮,可能触发了内部的几十个或者更多的函数调用。从函数调用数量来看,和单元测试的一个单测用例检查一个函数的逻辑是不同的。UI操作检查的各个模块集成后模块之间的联动逻辑。是集成测试的有效手段,而单元测试是模块内部逻辑的检查。
框架优点:

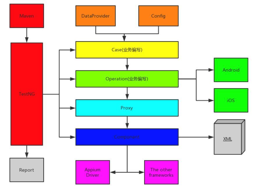
四、框架如何避免或降低UI的问题呢?
首先看下架构图

1.用例编写简单,降低上手门槛
由于测试人员的代码编写能力参差不齐,让业务同学可以快速上手编写是基本诉求。在operation层,使用了业界通用的Page-Object模式,即针对页面或模块封装操作方式,这也符合我们的正常认知,在哪个模块应该有什么样的功能操作。所以我们在case层调用operation提供的接口时是非常方便的。下图是一条比较复杂的购物车测试用例。page是模块集合,main是首页接口,switchView为封装的切换操作。

2.降低用例维护成本
当UI控件发生改动时,我们需要对对应的控件定位方式进行修改。一般地,一个控件会被多条甚至几十条用例引用到,那么维护成本与引用数量成正比,引用的地方越多,维护成本越大。如何降低控件修改成本是非常关键的。
首先,需要做的是当封装的逻辑发生改变时,不会影响我们用例层的逻辑组织。
解决办法:抽取各个模块的功能接口,在用例层调用统一接口进行操作,与具体的实现无关。具体是执行android的操作逻辑,还是iOS的操作逻辑需要在运行时判断来选择对应的实现类。既能保持调用的一致性,也可以屏蔽不同端的逻辑差异性。当android和iOS操作逻辑一致时可以卸载Adaptor里,当两端操作逻辑不一致时,需要分别在各自端的Operation中实现。

然后,当控件定位发生改变时,不会影响我们在操作层的方法封装代码,把一处控件改动对应多处引用修改的一对多关系变为一对一关系,即无论引用了多少处此控件,只需要修改一处代码。
解决办法:为了使操作层在获取控件时与控件的定位方式解耦,在操作层通过获取自定义ID的方式来得到控件对象。此ID需要在控件的配置文件中定义好,再通过操作层之下的代理层来统一处理。
操作层的操作封装示例如下:

如上图所示,自定义ID为SearchBar,通过调用代理层的getTextBox方法来得到一个文本输入框类型的对象,并调用该接口的清除文本方法。
然后,在对应模块的XML配置文件中添加ID名及控件的定位方式。

其中dependMethod为控件查找方式,内嵌元素为查找的值。由于在编写操作方法时引用的是自定义ID,且ID不会改变。所以在Operation层封装的所有操作是不会因为控件改变而修改代码的。一对一的关系即:控件修改 —> xml配置修改。
3.底层识别框架(Appium)的可替换性,屏蔽不同框架的差异性API
有的时候,我们需要不止一套控件的识别驱动来帮助我们定位控件或执行操作。比如:如果不用appium,那么使用其他框架势必会带来一些底层的改动,比如由于API的不同而需要重写大部分的查找和操作方法。造成较大的替换成本。那么设计一套自定义的控件接口,与控件识别驱动解耦是一个好的选择,上层统一调用自定义接口进行操作,而控件的实现类可以根据你需要的驱动类进行选择或封装。

4.失败重试机制,提高用例稳定性
由于用例执行的稳定性直接决定用例在业务落地时的可信度,所以提高用例稳定性是必要的,框架提供了失败重试的机制来间接保证稳定性。即当监听到用例执行失败异常时,重新执行当前用例逻辑,如果执行成功,覆盖当前用例的执行结果;如果失败,重新执行,直到超过重试次数。5.协助快速定位问题的能力
框架提供了日志和失败时截图进行分析和定位问题的能力。

6.数据统计的能力
用例的执行信息等数据都是由TestNG提供,再做自定义处理。五、UI测试的落地指标
1.用例执行通过率(稳定性)
通过率的定义:(成功数 / 成功+失败+跳过数 )* 100%
一般地,执行通过率达到95%以上时,对功能测试同学的帮助才是有意义的。通过率达不到的时候会大大增加执行用例同学的运维成本。把大量时间放在了排查不稳定用例的问题上。
2.核心用例覆盖率
覆盖率定义:已实现自动化用例数 / 功能测试核心用例总数 * 100%
3.资源投入度
这个指标其实是一个通用指标,但它与我们具体的落地密切相关。更多的时候,前2个指标都会依赖于此项指标。自动化测试需要的是持续资源投入,只有自上而下的推动才能取得更好的效果,体现它该有的作用。六、UI测试对接CI平台
由于appUI框架是线下本机环境执行和操作手机,可以搭建一个线上的公共平台来选择和触发UI的执行。作为一种常规的,自动化得测试类型嵌入到敏捷测试流程中。
以下是对接CI平台的执行简图:

- 联系人:阿道
- 联系方式:17762006160
- 地址:青岛市黄岛区长江西路118号青铁广场18楼